研究室成员
研究室简介
能源环境研究室现有专/兼职人员共计9人,其中教授级高工2人、高级工程师2人、副教授1人,具有博士学位6人。研究室于2019年获批盘锦市先进吸附材料工程技术研究中心。主要研究领域包括工业催化、吸附材料、节能环保、有机合成等。聚焦CO2、CO、VOCs和油品中硫化物吸附脱除等核心项目。研究室成立以来,承担国家、省、市级及企业委托项目30余项。在化工领域重要期刊上发表论文50余篇,申请国内外发明专利60余项,授权30余项。目前研究室已指导硕士研究生近20人,其中1人荣获“沈阳工业大学优秀硕士毕业论文”。本科毕业生60余人,多人保送清华、浙大、天大、上海交通大学读研,其中5人荣获“大连理工大学优秀毕业论文”。
研究领域


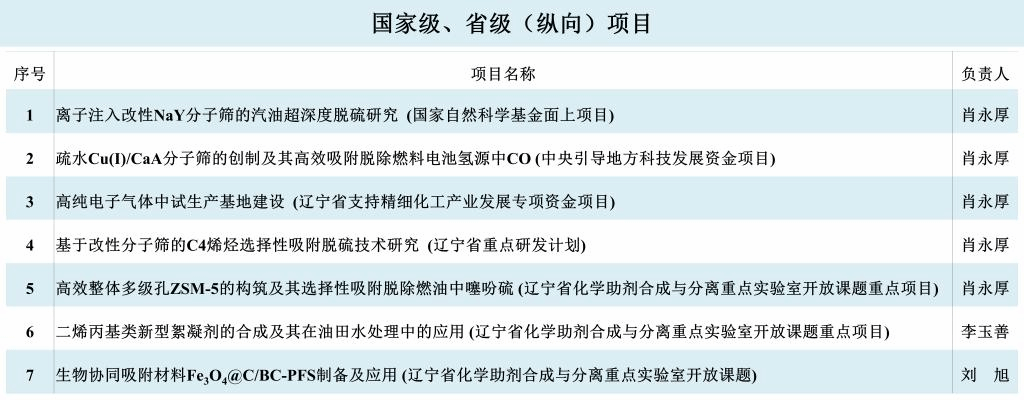
科研项目


科研成果
l 代表性论文


l 部分授权专利

荣誉奖励

科研助管:刘昕玥
在读研究生:杨铄涵、卢升楠、乔宇、郭强、陆新洋、尹紫岚、刘英男、杨廷尉
已毕业学生:

团队风采
